您现在的位置:洪桥教育 > 招生简章> 西南科大MBA诚招全球优秀人才(招生简章)
整理编辑:MBA培训网 时间:2018-10-19
当前学校正面临深入推动四川省全面创新改革试验,深度融入国家军民融合改革示范区、西部创新人才高地建设等前所未有的发展机遇,承载着重大历史使命和社会责任。学校将始终坚持党管人才,坚持人才强校,不断创新人才发展工作理念方法,紧紧围绕经济社会发展需求,聚焦国家重大战略,抢抓人才发展体制机制创新机遇,深入贯彻实施"龙山人才强校计划",大力引进和培养各级各类人才。新的发展征程中,学校将以习近平新时代中国特色社会主义思想为引领,始终坚持"育人为本、德育为先、科学理性、开放包容、彰显卓越"的办学理念,发扬"艰苦奋斗,拼搏创新"西南科大精神,践行"厚德、博学、笃行、创新"校训,为加快建成特色鲜明的高水平大学而努力奋斗!
西南科技大学欢迎你!
一、人才引进类别及待遇




二、招聘学科及要求
1高端人才(杰出人才、领军人才、拔尖人才)(20名)

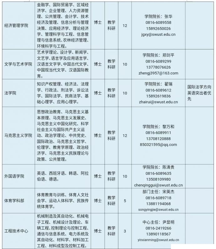
2优秀人才、学术骨干、青年学者、优秀博士(206名)




3综合管理教师岗(辅导员)(10名)

4教学科研管理人员(5名)

5博士后进站人员(10名)

三、应聘须知
应聘者如实填写《西南科技大学人才招聘审批表》(西南科技大学人事处网站下载),发送至学校招聘邮箱(taogang@swust.edu.cn)及拟应聘学院联系邮箱,邮件主题均为"姓名+拟应聘学院+专业",初审合格后,通知面试考核 ,面试时提供相关支撑材料,学校报销差旅费。
学校简介
西南科技大学坐落于中国科技城——四川省绵阳市。绵阳是诗仙李白的出生地、中国唯一的科技城,国家系统推进全面创新改革试验先行先试区域,四川第二大城市和第二大经济体、成渝城市群区域中心城市,素有"富乐之乡、西部硅谷"美誉。 学校校园现占地4131亩,环境优美,设施完善,是读书治学的好地方。学校现有建筑面积117万平方米,固定资产总值23亿元,教学科研研仪器设备值已达7.16亿元。学校图书馆建筑面积3.78万平方米,藏有纸质图书220万余册,电子图书781万余册。
学校现有在校研究生、普通本专科学生、外国留学生3.4万余人。设有国防科技学院等17个学院(部),在工学、农学、理学、经济学、法学、文学、管理学、教育学、艺术学、医学等10大学科门类,设有本科专业78个;有一级学科硕士点22个、独立二级学科硕士点1个,有硕士专业学位类别8个;有一级学科博士点4个,博士后科研流动站1个,有4个学科方向与中国工程物理研究院等开展联合培养博士研究生。有四川省"双一流"建设学科(群)2个、省级优势学科4个、省级重点学科11个,有国防科工局批准的国防基础学科1个、国防特色学科方向5个。 学校现有教职工2600余人,其中:正高级职称人员293人,副高级职称人员642人;有博士生、硕士生老师585人;从董事单位等聘任院士13人;有"长江学者奖励计划"特聘教授、国家"千人计划"、"新世纪百千万人才工程"国家级人选、"教育部新世纪人才计划"人选、享受国务院政府特殊津贴老师、四川省有突出贡献的优秀老师、四川省学术和技术带头人及后备人选、"四川省千人计划"人选、四川省教学老师等160余人次。有"核废物环境下的生物效应"国家国防科技创新团队,"碳纳米材料"和"特种高分子"四川省青年科技创新团队,以及"光电检测技术与研究"等10个四川省教育厅创新团队。有"军民融合研究"四川省社会科学高水平研究团队。
学校有省部共建国家重点实验室1个,国家绝缘材料工程技术研究中心(共建)1个,有国防重点学科实验室1个、教育部重点实验室2个、教育部工程研究中心1个,有四川省重点实验室3个,四川省工程实验室2个,四川省工程技术研究中心2个。有四川省协同创新中心3个、四川省军民两用技术转移和产业孵化中心等。有四川省高校重点实验室10个。有教育部"区域和国别研究基地"1个,有四川省哲学社会科学重点研究基地等省级研究平台3个、省社科普及基地2个。近年来,学校完成了多项国家重大专项、"973""863"计划、国家科技支撑计划、国家自然科学基金重点项目、国家重大仪器专项、国防重点项目、国家社科基金项目等,获得国家科技进步二等奖等国家级和省部级科技奖励110多项。学校在最新自然指数中国内地高校TOP200的排名中位列第116名。
学校有现代电子系统设计、管理学原理等国家级、省级精品课程、精品资源共享课程63门。电子技术与创新、化学实验教学团等国家级和省级高校教学团队8个,机械设计制造及其自动化等7个国家级卓越人才教育培养计划专业。有材料科学与工程、自动化、环境工程等6个国家特色专业建设点,电子信息工程专业为国防重点专业,辐射防护与核安全专业为国防紧缺专业,土木工程等5个专业通过国家工程教育专业认证。有8个国家级、省级高校实验教学示范中心。学校创新创业教育成效显著,在2018年中国高等教育学会公布的"中国高校创新人才培养暨学科竞赛评估"结果中,学校荣登百强校之列,居全国第51位。 学校是四川省全面创新改革试验定点联系高校之一,联合组建成立了"四川省军民融合研究院",在国防科技人才培养、协同创新、技术转移和区域特色高端智库方面深入推进军民融合。 学校与美国、英国、加拿大等30余所国(境)外高校和科研机构建立了广泛的合作与交流联系,特别加强了与"一带一路"沿线国家在教学、科研以及人才培养等领域全方位、多层次的国际合作与交流,学校教育国际化水平加快提升。
搜索