您现在的位置:洪桥教育 > 招生简章> 2023入学天津大学工商管理硕士招生简章发布!计划招生450人
整理编辑:MBA培训网 时间:2022-06-27
天津大学2023年入学工商管理硕士(MBA)招生简章
温馨提示:为帮助大家准确判断自己是否符合2023年MBA招生条件,考生可点击报考条件免费查询入口,输入学历等信息即可免费查询)
一、巍巍学府
天津大学是教育部直属国家重点大学,前身为北洋大学,始建于1895年,是中国近代史上第一所现代大学,开创中国近代高等教育之先河。天津大学素以"实事求是"的校训、"严谨治学"的校风和"爱国奉献"的传统享誉海内外,是国家首批重点大学,是"211工程"、"985工程"首批重点建设的大学,入选国家"世界一流大学建设"A类高校。
2017年公布的"世界一流大学和一流学科"建设高校及建设学科名单中,天津大学入围42所一流大学建设高校,且为36所A类高校之一,化学、材料科学与工程、化学工程与技术、管理科学与工程专业入选"双一流"建设学科名单。在教育部第四轮学科评估中,管理科学与工程学科评估结果为A,工商管理和公共管理学科评估结果为B+。
天津大学从1978年设立管理学科,1984年经教育部批准成立管理学院,是全国高校中最早创立管理学院的院校之一。1991年经国务院学位委员会和教育部批准开办MBA项目,成为国内首批培养MBA的9所试点院校之一。
2013年,天津大学成为国内第一所MBA、EMBA、MPA三个项目同时申请且一次性通过AMBA五年期(最高期限)国际认证的院校。2015年,通过了中国高质量MBA教育认证(CAMEA)五年期认证。2018年教育部全国首次专业学位水平评估,天津大学MBA项目获评A(全国前2%~7%),是天津地区唯一获评A的MBA院校。2019年2月,通过AMBA再认证,被无条件授予五年最高期限认证。
MBA项目立足天津、面向国家、融入全球,已形成了广泛的社会影响,培养出大批杰出校友,为推动社会创新发展做出了重要贡献。MBA项目依靠自身特色赢得了社会的认同,未来将稳步向具有中国特色、国际一流的MBA项目的目标迈进。
二、项目使命
致力于培养兼具系统思维能力、扎实分析能力和创新精神的管理精英。
MBA项目使命植根于天津大学"实事求是"校训和百年深厚文化底蕴,崇尚习学并重,以创新服务社会。项目通过系统性和创新性的课程设置以及丰富的企业实践,旨在培养具有创造性思维能力、卓越的职业能力、勇于挑战现状的具有国际化视野的创新型管理人才和未来领导者。
三、特色方向
国际MBA(全日制)
英文授课,英语学习环境,提升英语沟通交流水平。
高水平国际化师资和教学团队,与来自全球的国际学生同堂授课,营造跨文化的学习氛围,国际化学习体验,开拓国际视野,培养适合中国企业国际化和跨国公司管理的未来领导者。
综合管理MBA(非全日制)
注重与企业管理相关的最新的战略管理、市场营销、人力资源管理和财务管理等相关的知识整合,提供丰富的第二课堂和广泛的企业资源,突出实践导向,培养新型复合型管理人才。
卓越制造与运营管理MBA(非全日制)
提供国内领先的精益六西格玛、企业流程再造等相关知识,分享业内高水平咨询经验,培养先进制造、质量管理、生产服务、企业运营与相关服务等领域的高素质管理人才。
金融MBA(非全日制)
满足金融大数据时代对金融数据计算和分析人才的需求,面向金融前沿,开设金融科技、金融量化、金融创新等特色课程,多位业界金融专家授课,开展各类前沿知识讲座,接轨世界金融发展趋势。
创新创业MBA(非全日制)
"新商科"+"新工科",塑造创新创业精神,理论方法与实境训练相结合,提升创新创业能力,助力创业起航,将业界资源与校友资源融合,共筑创新创业生态,实现创业梦想。
商业大数据分析MBA(非全日制)
培养掌握大数据分析等数字技术的复合型数字战略管理人才,实现数字经济时代转型的人才精准培养,服务国家战略需求,助力国家数字经济发展。
智慧物流与供应链管理MBA(非全日制)
培养能够将新一代信息技术与传统供应链深度融合的智慧物流与智能运营领域管理人才,为我国数字化供应链的发展提供重要的人才与智力支撑。
四、报考条件
1. 中华人民共和国公民;
2. 拥护中国共产党的领导,品德良好,遵纪守法;
3. 身体健康状况符合天津大学规定的体检要求;
4. 考生的学历必须符合下列条件之一:
① 获国家承认的大学本科学历后,有3年或3年以上工作经验的人员;
② 获得国家承认的高职高专毕业学历或大学本科结业后,有5年或5年以上工作经验,达到与大学本科毕业生同等学力的人员;
③ 已获硕士学位或博士学位并有2年或2年以上工作经验的人员。
五、计划招生人数
全日制50人,非全日制400人。
具体招生名额以天津大学研究生院下拨为准。
六、培养方式
全日制和非全日制两种培养方式,全日制只招收国际MBA。
七、学制与学费
全日制学制2年,学费4.4万元/年
非全日制学制2.5年,学费7.4万元/年。
八、面试要求
全日制国际MBA不设置提前批面试,只设置正常批全英文面试。
非全日制设有提前批面试和正常批面试,提前批面试办法详见天津大学MBA官网公布的《天津大学2023年入学MBA提前批面试办法》。
九、报考信息
院校代码:10056 天津大学
院系代码:209 管理与经济学部
考试方式:21 全国统一考试
报考类别:非全日制只招收定向生。全日制同学依据自身情况选择非定向或定向
考试科目:199 管理类综合能力,204 英语二
报考专业:125100工商管理,其中研究方向分为:01为全日制(全脱产、全英文授课),02为非全日制(周末上课),03为EMBA(高级工商管理)
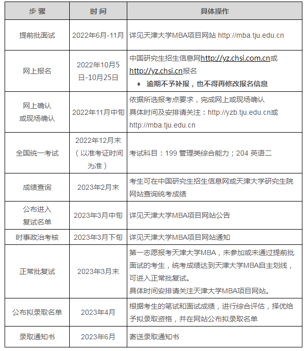
十、报考流程

十一、奖励计划
1. 提前批面试奖励计划
报考非全日制达到申请资质的考生,可申请提前批面试,提前批面试通过后,当年统考成绩达到国家A线且时事政治考核合格,可获得拟录取资格。
提前批面试成绩排名优秀,且当年报考了天津大学MBA的考生,如当年统考成绩未能达到国家A线,其提前批面试优秀资格可保留至第二年录取时有效。
2. 奖学金计划
天津大学MBA项目鼓励MBA学生刻苦学习,积极向上,全面发展,不断增强创新和实践能力,开拓国际视野,提高综合素质。MBA项目从2022年秋季开始进一步加大奖学金力度,将向入学成绩优秀的考生提供丰厚的新生入学奖学金,向学业及综合表现优秀的在校生提供覆盖面广、种类多样的在校生奖学金。
十二、招生咨询
天津大学管理与经济学部
MBA项目招生办公室
电话:(022)27402355
网址:http://mba.tju.edu.cn
QQ备考答疑群:578641772
地址:天津市南开区卫津路92号 天津大学第25教学楼
天津大学研究生院招生办公室
电话:(022)27404743
网址:http://yzb.tju.edu.cn
最终以天津大学研究生院发布的招生简章为准
以上就是小编"2023年入学天津大学工商管理硕士招生简章发布!计划招生450人"的分享内容,希望对考生有所帮助。
搜索