您现在的位置:洪桥教育 > 考试大纲> 2016年与2015年MBA考试大纲变化对照表
整理编辑:MBA培训网 时间:2015-12-10
【导语】MBA资讯网提醒:2016年MBA考试已进入备考阶段。根据学员对工商管理硕士考试问题的反馈,同时为进一步加深大家对工商管理硕士相关信息的了解,MBA资讯网老师为大家整理了"2016年与2015年MBA考试大纲变化对照表",希望对大家有所帮助,MBA资讯网将会及时为大家提供2016年MBA考试动态相关信息,敬请关注。
重点推荐:2016年研究生考试大纲汇总

以下是2016年考研管综大纲解析,MBA资讯网MBA考试频道为大家发布,供各位考生参考!希望对大家的复习有所帮助,祝愿各位考研人能够金榜题名,考研成功!
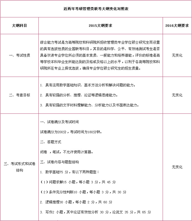
(MBA资讯网MBA考试频道为大家整理2016年与2015年MBA考试大纲变化对照表)
(MBA资讯网MBA考试频道为大家整理2016年与2015年MBA考试大纲变化对照表)
(MBA资讯网MBA考试频道为大家整理2016年与2015年MBA考试大纲变化对照表)
(MBA资讯网MBA考试频道为大家整理2016年与2015年MBA考试大纲变化对照表)
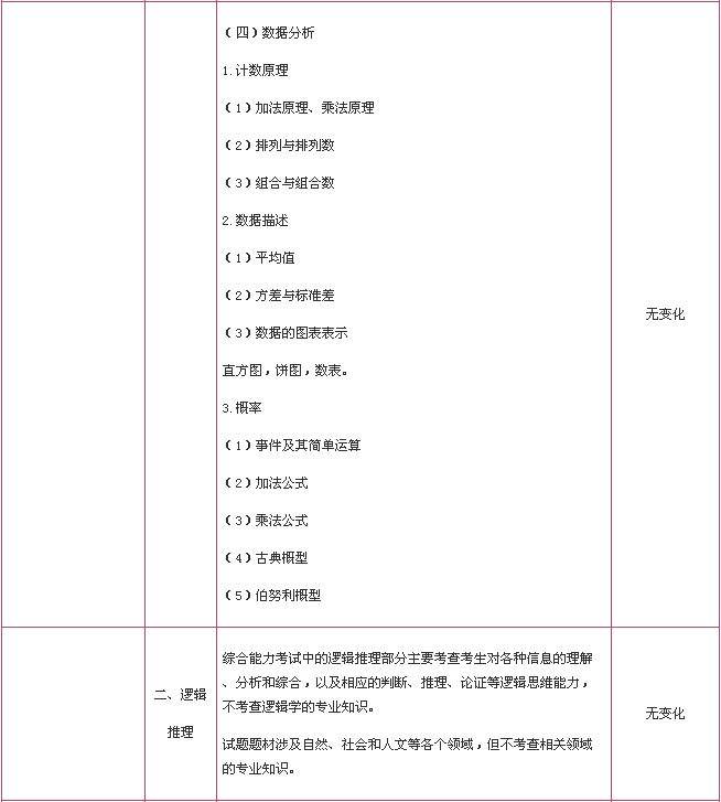
(MBA资讯网MBA考试频道为大家整理2016年与2015年MBA考试大纲变化对照表)
(MBA资讯网MBA考试频道为大家整理2016年与2015年MBA考试大纲变化对照表)
(MBA资讯网MBA考试频道为大家整理2016年与2015年MBA考试大纲变化对照表)
(MBA资讯网MBA考试频道为大家整理2016年与2015年MBA考试大纲变化对照表)
编辑推荐:
2016年全国硕士研究生招生考试报名时间发布
2016年全国硕士研究生招生工作管理规定发布
2016年研究生考试大纲汇总
全国34所考研自主划线院校信息
搜索