您现在的位置:洪桥教育 > 报名流程> 一份超详细的MBA网报流程
整理编辑:MBA培训网 时间:2023-04-18
对于首次用研招网来报名的MBA考生们来说,应该不太清楚如何填写信息,下面小编就用超详细的图文流程来告诉大家如何填写及注意的细节重点!

提醒大家:每个报考点的考生容纳量有限,大家能最好能早就不要晚,晚报的就不可以选择这个报考点了。
第一部分:网报进程提示
第一步:
9月24日——9月27日,预报名时间;
10月05日——10月25日 每天9:00-22:00,登录中国研究生招生信息网完成报名和缴费。
第二步:
根据具体要求,进行“现场确认”或“网上确认”,并完成照片采集。
注:因为疫情大部分学校都网上确认。
第三步:
12 月 15日—12 月 26日(每年大概这个时间段),登录中国研究生招生信息网打印准考证。
第四步:
12月24日 星期六,前往考点,参加全国管理类联考笔试。
上午 综合能力:08:30-11:30
下午 英语二:14:00-17:00
注:如果报考的其他项目 12月24日上午政治 25日全天是业务课考试。
第二部分:网报注意事项
1.【网报时间】:请务必在规定时间内(10月5日至10月25日)提交报名,逾期将无法补报。
2. 【网报学历】:根据教育部规定,MBA申请人学历必须符合下列条件之一:
a) 具有国家承认的大学本科毕业学历后,有三年或三年以上工作经历者。
b) 已获硕士、博士学位,并有两年或两年以上工作经历者。
c) 获得国家承认的大专毕业学历后,有五年或五年以上工作经历。
因此,若您拥有不止一个教育阶段的学历,请务必只填写毕业年限满足以上要求的学历信息,否则报名无效。
注:学历(学籍)校验
网报期间,报名系统将对考生学历(学籍)信息进行网上校验,考生可上网查看学历(学籍)校验结果。考生也可在报名前或报名期间自行登录中国高等教育学生信息网查询本人学历(学籍)信息。
未通过网上学历(学籍)校验的考生应及时到学籍学历权威认证机构进行认证,务必在招生单位规定时间内完成学历(学籍)核验。
3. 【报名费缴纳】网报信息提交后,还需缴纳报名费。
4. 【后续操作】:报名完成后,根据学校要求,可能还需要上传您报名成功的页面截图和报名号、采集照片等。审核通过后,才可为您预留笔试考位。请务必牢记您的报名号,该编号在考试及入学前的多个重要流程中均会用到。
5. 【操作建议】:使用 IE 最新版本浏览器或者谷歌浏览器,进行网上填报。
第三部分:网报实操演示
*以北京地区MBA项目院校为例
1.登陆入口
01登录中国研究生招生信息网(各搜索引擎,输入“研招网”,点击进入研招网,选择“硕士统考网报”。)http://yz.chsi.com.cn ,点击【硕士统考网报】进入网报平台。
各搜索引擎,输入“研招网”,点击进入研招网,选择“硕士统考”。
注:报名前请提前注册好账号且登陆账号。
点击统考报名选项,如下图:

请使用学信网账号进行登录(如果账号密码错误,请按照流程找回密码)

进入之后选择预报名

2.填写考生信息

【网报公告】查看各省市、院校考点公告
【学信档案】必须进行学历认证或是学信在线电子注册
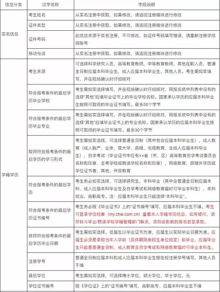
3.学籍学历信息填写

填写实际符合报考要求的学历信息

学历学籍填写说明:

4.学历校验未通过解决方案

5.基本信息填写
MBA 请填写 0(非现役军人)

基本信息填写说明:

6.户籍档案填写

报工商管理(MBA)的考生:
①户籍所在地或人事档案所在地为北京地区的考生,须选择大学的考点办理网上报名和确认手续。户籍地址和人事档案存档单位及地址须和报名信息填写一致,确认时需要提交户籍卡或人事档案存档证明(须加盖存档单位公章)。
②户籍所在地和人事档案所在地都不是北京地区的考生,须选择户籍所在地的省(市、区)教育招生考试机构指定的报考点办理网上报名和确认手续。考生可通过“中国研究生招生信息网”查询各省(市、区)教育招生考试机构的网报公告。
户籍档案填写说明:

7.家庭主要成员填写

家庭主要成员填写说明:

8.学习与工作经历填写

9.奖惩情况填写

奖惩情况填写说明:

10.联系方式填写

联系方式填写说明:

11.确认考生信息

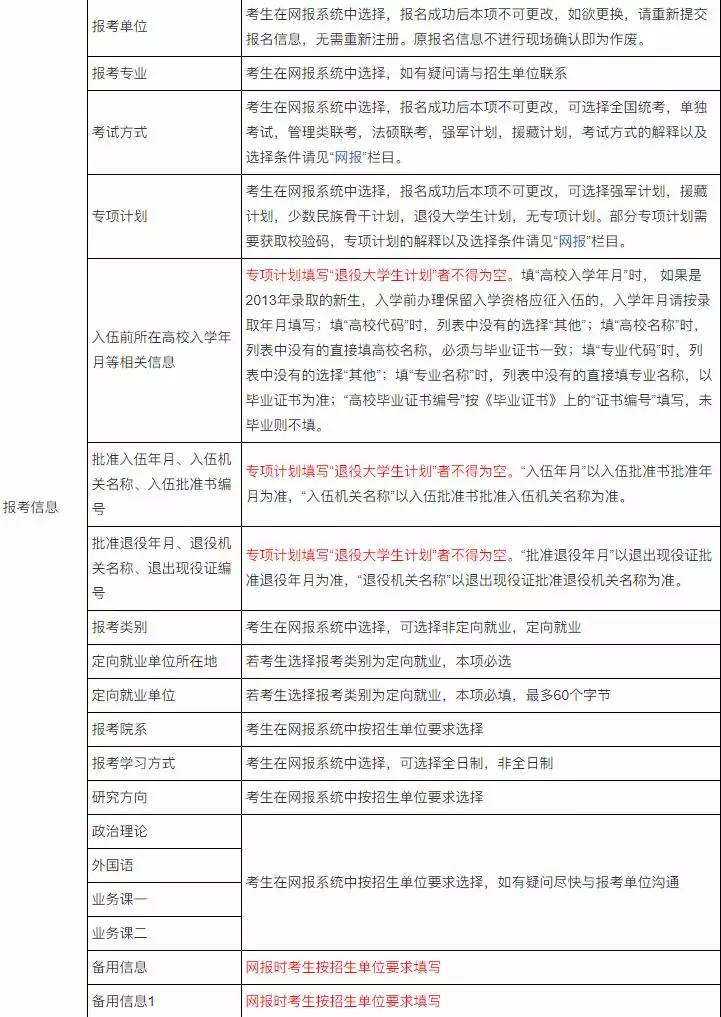
12.填写报考信息

报考信息填写说明:

13.报考单位填写

报考单位说明:
招生单位:11(北京市) xx大学
考试方式:25(管理类联考)
专项计划:0(无)
报考类别:非定向/定向(注:选择后不能更改)
对于定向/非定向研究生的解读:
定向研究生又称定向培养研究生,指由国家按照计划招收,在招生时通过合同形式明确其毕业后工作单位的研究生,其学习期间的培养费用按规定标准由国家向培养单位提供。
定向生在录取前,必须签订考生工作单位、录取学校、考生本人三方签署定向培养协议,档案、人事、户口、工资关系仍留在原工作单位,毕业后按合同规定到定向地区或单位工作。
对于报名非全日制项目的考生来说,在网报系统的报考类别中,对于非定向就业、定向就业一定要选择正确。
千万不要因为这里选择错误而带来后续的麻烦(最近有咨询的考生说,去年就在这里吃了亏)。
14.备用信息填写
如无明确要求不用填写

15.报考专业

报考专业填写说明:
报考院系所名称:xxx
报考专业:125100(专业学位)工商管理
研究方向:00(不区分研究方向)
学习方式:全日制/非全日制(注:选择后不能更改)
考试科目:(199)管理类联考综合能力
(204)英语二(无日、俄语考试)
16.报考点填写

★报考北京xx大学工商管理(MBA)的考生:
①户籍所在地或人事档案所在地为北京地区的考生,须选择北京xx大学考点(办理网上报名和确认手续。户籍地址和人事档案存档单位及地址须和报名信息填写一致,确认时需要提交户籍卡或人事档案存档证明(须加盖存档单位公章)。
②户籍所在地和人事档案所在地都不是北京地区的考生,须选择户籍所在地的省(市、区)教育招生考试机构指定的报考点办理网上报名和确认手续。考生可通过“中国研究生招生信息网”查询各省(市、区)教育招生考试机构的网报公告。
17.查看报名信息

18.网上缴费说明
按规定缴纳报考费。以“网上支付”方式交纳报考费,得到交费 成功信息后,方可持报名号在规定时间到选择的报考点确认网报信息,否则报名无效。请考生务必于网上报名期间在网上支付报考费,现场确认期间一律不接受现场补交费。
搜索